总分70分!
从四年级起考核,北京发布中考体育新方案!
12月9日,北京市宣布将实行新的中考体育方案,方案的突出点是从现在的四年级起开始考核,大大延长了体育考核的时间和阶段,让体育中考深入到小学阶段,真正做到了无体育不,这是全国首例。
北京向来是全国的方向标,北京的方案或将会扩散到全国各地,成为各地学习的榜样,西安的中考未来会不会采取同样的措施和方法?还需要时间来验证。具体都有哪些内容,快和圆圆一起看看吧!
内容如下
据现代教育报消息,12月9日,《北京市义务教育体育与健康考核评价方案》新闻发布会举行。北京市委教育工委副书记、市教委新闻发言人李奕介绍,无体育不教育,此次体育与健康考核评价改革增加过程性的考核积累,适当增加分值,并加大过程性考核的权重,重在培育过程。强调合格性,弱化选拔性,强化过程性,鼓励重在参与。重过程、强参与、要积累,鼓励同学们更加自主快乐地坚持体育锻炼。
时间安排
体育与健康考核评价方案从2021年公布之日施行,分年级过渡、逐步推开,直到全面推行。具体分四个节点部署如下。
01
2021年9月1日新升入八、九年级的同学,也就是现在初二、初三年级的同学们,仍沿用原体育中考政策。
虽然在考试上不参与此次改革,但在学校日常的教育教学中,将贯彻此次体育与健康考核评价改革的精神,全员、全过程、全方位鼓励同学们更加自主、自愿地坚持体育锻炼,健康快乐成长。
02
2021年9月1日新升入五、六、七年级的同学,也就是现在小学五年级、六年级,初中初一年级的同学们,按照改革方案只参加八年级过程性考核。
也就是在八年级第一学期进行体质健康考核(就是《国家学生体质健康标准》),八年级第二学期进行体育与健康知识考核(就是那个开卷考试),一共20分;九年级现场考试30分,总分数为50分。
03
2021年9月1日新升入三、四年级的同学,也就是现在小学三年级、四年级的同学们,按照改革方案参加六年级、八年级过程性考核。
也就是在六年级和八年级第一学期进行体质健康考核(就是《国家学生体质健康标准》),八年级第二学期进行体育与健康知识考核(就是那个开卷考试),一共30分;九年级现场考试30分,总分数为60分。
04
2021年9月1日新升入一、二年级的同学,也就是现在的小学一年级、二年级的同学们,按照改革方案参加四年级、六年级、八年级过程性考核。
在四年级、六年级、八年级第一学期进行体质健康考核(就是《国家学生体质健康标准》),在八年级第二学期进行体育与健康知识考核(就是那个开卷考试),一共40分;九年级现场考试30分,总分数为70分。
考试方式
市委教育工委副书记、市教委新闻发言人李奕介绍,义务教育体育与健康考核评价包括过程性考核与现场考试两部分。过程性考核体现中小衔接、以测促练、抓早抓小;现场考试增加供给、丰富选择、兼顾差异。现场考试的分值、时间、年级、组织方式与以往类似,分值仍为30分,在九年级考。考试方式是市级统考,由各区负责组织实施,考试的具体时间一般为春季4-5月。
过程性考核,包括学生体质健康考核和体育与健康知识考核两部分。
一是体质健康考核,这部分考核内容实际上就是目前运行多年的《国家学生体质健康标准(2014年修订)》,包括体重指数、肺活量、50米跑、坐位体前屈、1分钟跳绳、1分钟仰卧起坐等,家长和同学们应该都很熟悉、在学校日常体育锻炼中经常练习的项目,不同学段有具体的单项指标和权重,体现循序渐进的过程。考核时间是四年级、六年级、八年级第一学期,由各区负责组织。李奕说,这部分内容并非是新增内容,只是更加强调过程的积累和国家基本健康标准的达成。这部分占分30分,每次10分(达到良好及以上就可以得满分,而且很多同学都能达到良好以上),重在引导孩子和家长尽早就关注孩子体质健康的目标达成度。
二是体育与健康知识考核,这部分是开卷的,学生通过机考的方式来完成,考核时间是八年级第二学期。各区按照全市统一要求组织孩子参加考核。目的是让孩子们了解必要的健康安全和体育运动常识。喜欢锻炼并能坚持是好的,但更重要的是要学会科学锻炼、健康生活。比如如何控制运动强度,避免运动伤害,准备活动和拉伸运动的必要性,再比如科学合理的营养膳食结构、作息生活习惯等,这部分占10分。
此次改革主要增分的部分,就是以上介绍的这两部分。总体看,过程性考核重过程、强参与、要积累、降低分差和区分度,就是想让孩子们点点滴滴积累每天的健康生活成果。达到基本健康标准、了解基本健康运动常识、认真坚持参与就能得高分、得满分。李奕介绍,这40分的获得不是突击锻炼或报一两个体育培训班就能达到的,需要扎扎实实从每一天做起。
现场考试的内容有较大调整,打破了以往过于集中限定考试项目的弊端,比如说除了中长跑以外,力量、技术选项较为单一,可选择性不强。在这次的方案中,我们进一步扩大了项目数,不仅能让更多的体育资源和体育活动服务于孩子们的爱好,更让更多的孩子能有机会用自己最喜爱、最擅长的项目来参与考试,拿高分、拿满分,也体现了此次改革快乐体育的导向。具体来说,采取分类限选的方式,把内容划分了四类,设置22项考试内容(比以往增加了14项),每名同学可挑选4项。

启动日运动量监测试点区
李奕介绍,体育与健康考核评价改革是一个长期持续的过程,也是一个需要不断深入研究的过程,需要做好政策落实、见效的各项保障工作。
据悉,北京启动学生日运动量监测,将以东城、西城、朝阳、海淀、门头沟、大兴、怀柔7个区为试点区,组建专家团队,采取智能化的方式对学生每天的运动量进行数据分析,探索科学制定运动量、运动强度等评价指标,研究引导科学锻炼、高效锻炼、有效锻炼,避免运动伤害,避免无效运动,让科学合理的锻炼得以实现和推广。
另外,本市还将研究制定现场考试标准和规则、过程性考核管理办法,建立体育与健康知识资源库,建设过程性考核管理平台,细化研究伤病、转学、免考等特殊情况的具体处理办法,在考试规则、赋分标准方面予以周全考虑。
西安中考体育怎么考?
由于2022年中考体育方案暂未公布,小编整理了2021年中考体育考试项目、测试方法及测试要求,提前了解,早做准备!
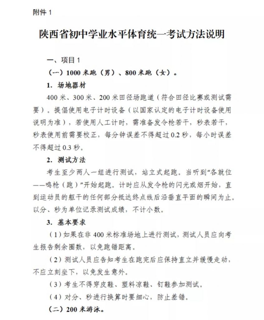
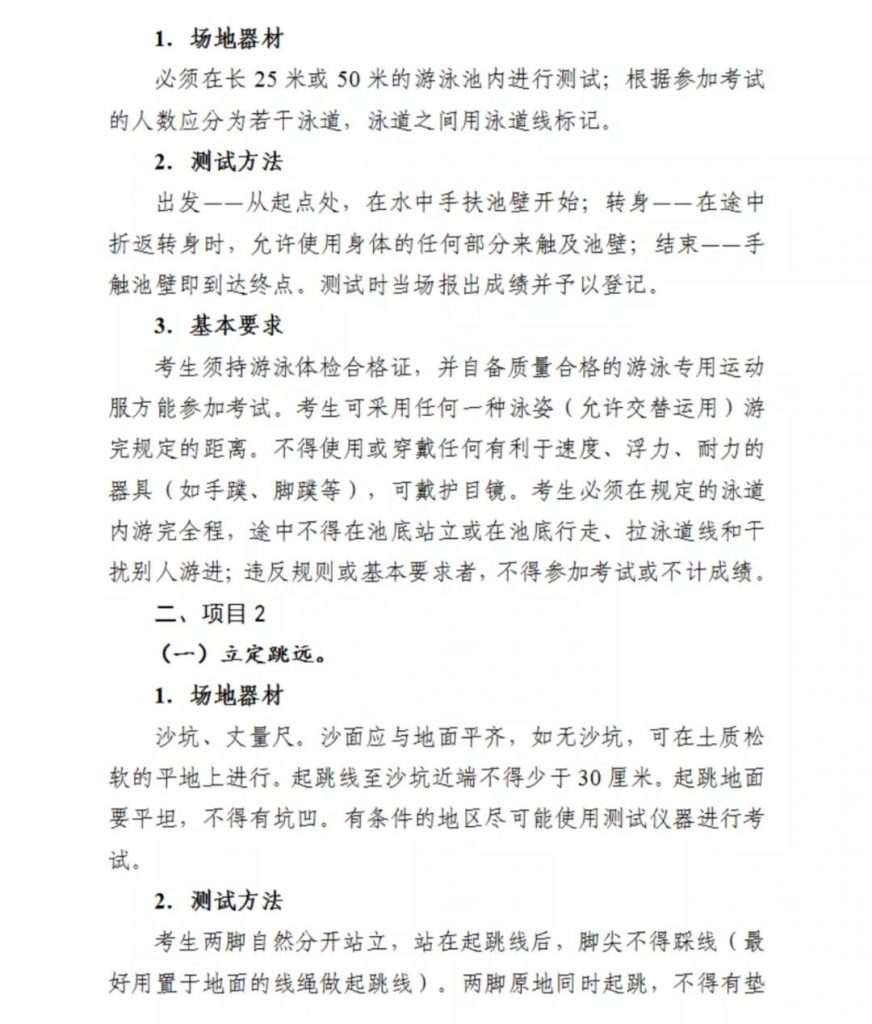
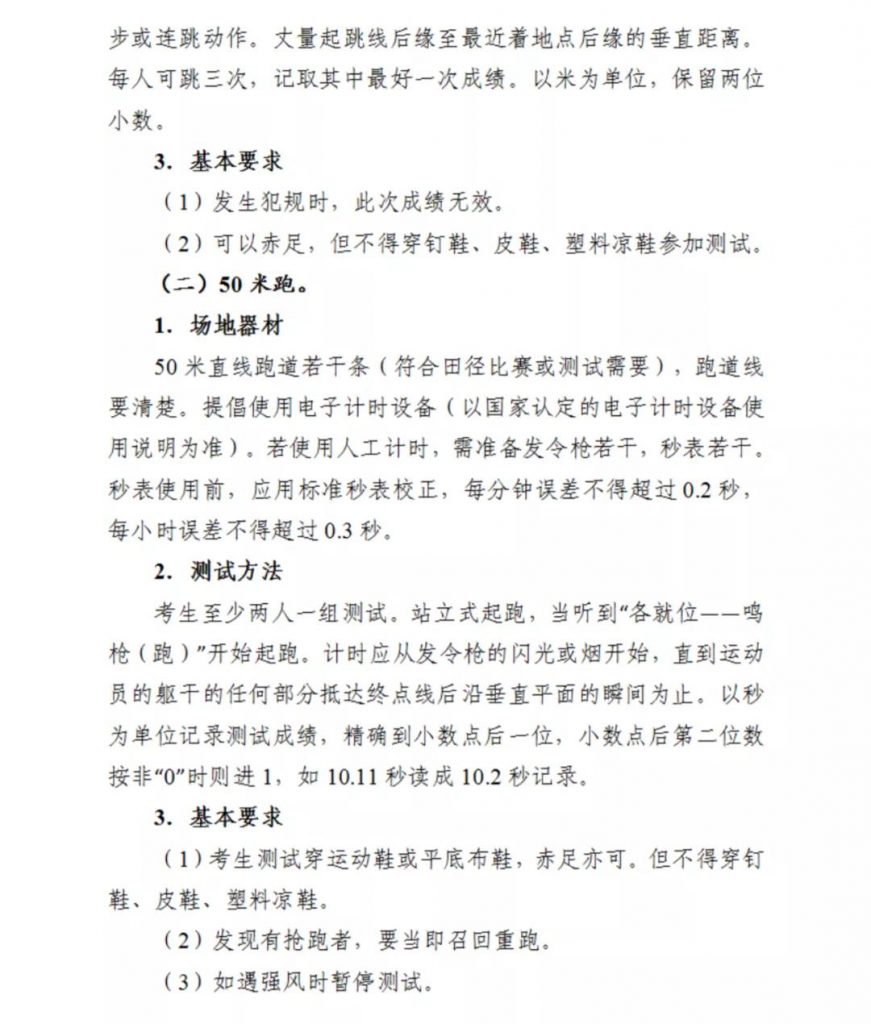
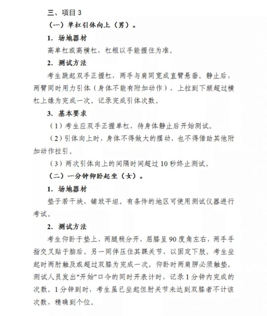
考试项目

计分方法
成绩计算公式为:统一考试总分(满分45分)=〔项目1(满分100分)+项目2(满分100分)+项目3(满分100分)+项目4(满分100分)〕÷4×45%。
考试场地和器材
统一考试的场地应封闭考场,统一使用标准化电子器材,器材应符合国家规定的标准。
考试方法及评分标准









体育统一考试
内容及成绩转化标准



