西安义务教育信息网
回到首页
今日要闻
学区划分
招生入学
小升初
初升高
幼升小
政策解读
民办摇号
西安中考
学校介绍
校外培训
联系我们
RSS订阅
登陆
注册
当前位置:
西安义务教育信息网
>
学区划分
>
正文
2022年西咸新区沣西新城义务教育公办学校学区划分公布
发布于 2022-06-22
分类:
学区划分
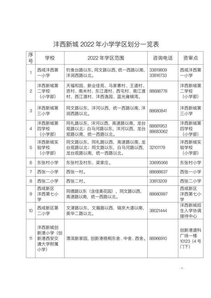
2022年西咸新区沣西新城小学学区划分
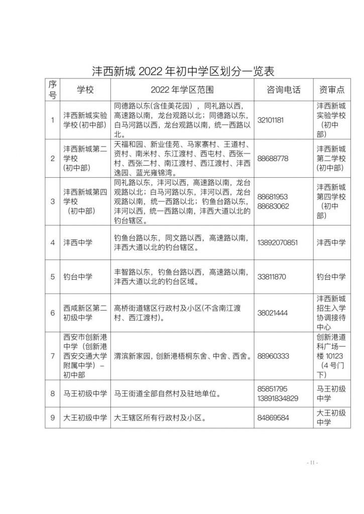
2022年西咸新区沣西新城初中学区划分
分享到:
更多
(
0
)
标签:
2022西咸新区学区划分
2022西安学区划分
沣西新城学区划分
上一篇
2022年西咸新区沣东新城义务教育公办学校学区划分公布
下一篇
2022年西咸新区秦汉新城义务教育公办学校学区划分公布
相关推荐
2022年西安灞桥区义务教育公办学校学区划分公布
2022年西咸新区泾河新城义务教育公办学校学区划分公布
2022年西咸新区空港新城义务教育公办学校学区划分公布
2022年西咸新区秦汉新城义务教育公办学校学区划分公布
2022年西咸新区沣东新城义务教育公办学校学区划分公布
2022年西安长安区义务教育公办学校学区划分公布
2022年西安市浐灞生态区义务教育公办学校学区划分公布
2022年西安高新区义务教育公办学校学区划分公布
评论
0
取消
有人回复时邮件通知我
提交评论
昵称
昵称 (必填)
邮箱
邮箱 (必填)
网址
网址
搜索
近期文章
西安市2025年下半年中小学教师资格认定公告
莲湖区关于进一步规范中小学生作业管理工作的公告
【丝路学校】招聘!西安浐灞丝路学校诚聘优秀教师
未央教育·西安市第五十八中学教师招聘公告
西安交通大学附属中学2025年秋季教师招聘公告
标签
86中
2021西安中考体育
2022西安中招会
2022西安中考
2022西安学区划分
2022西安民办摇号
2023西安中考
2023西安民办摇号
2024陕西高考
2025西安中考
2025陕西高考
一年级新生入学
中考体育
交大附中
公办学校
公办完全中学
咨询电话
回流生
城六区
招生计划
摸底登记
教师招聘
教师资格认定
新城区学区划分
未央区
校园开放日
民办学校
民办小学
民办小学招生计划
省示范高中
碑林区
经开区
西咸新区
西安中学
西安中招会
西安义务教育
西安国际港务区
西安学区划分
西安小升初
西安高级中学
远东二中
铁一中
长安一小
长安区
高新一中