中小学的入学日程安排是家长们关注的重点。为了帮助家长们更好地了解入学信息,小编为大家汇总了2023年西安各区中小学的入学日程安排。
2023年西安市新城区中小学的入学日程安排

2023年西安市碑林区中小学的入学日程安排

2023年西安市雁塔区中小学的入学日程安排


2023年西安市高新区中小学的入学日程安排


2023年西安市莲湖区中小学的入学日程安排


2023年西安市未央区中小学的入学日程安排


2023年西安市经济技术开发区中小学的入学日程安排

2023年西安市曲江新区中小学的入学日程安排


2023年西安市长安区中小学的入学日程安排

2023年西安市灞桥区中小学的入学日程安排


2023年西安市阎良区(航空基地)中小学的入学日程安排

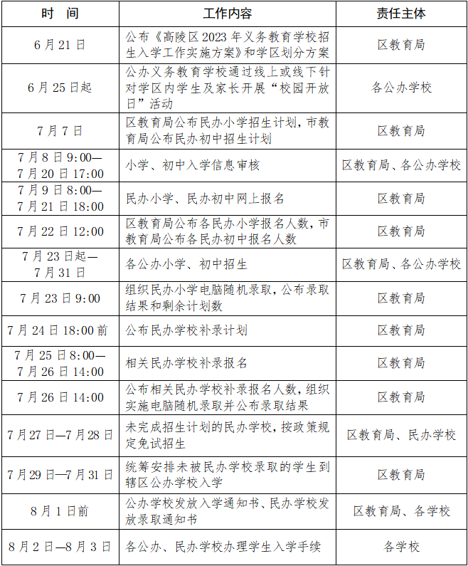
2023年西安市高陵区中小学的入学日程安排

2023年西安市鄠邑区中小学的入学日程安排

2023年西安市周至县中小学的入学日程安排


2023年西安市蓝田县中小学的入学日程安排

2023年西安市浐灞生态区中小学的入学日程安排

2023年西安市航天基地中小学的入学日程安排


2023年西安市国际港务区中小学的入学日程安排

2023年西安市西咸新区中小学的入学日程安排



西安义务教育信息网
西安市经开第三中学2026年义务段招生入学预警
共招收新生8524人!西安鄠邑区2025年义务教育招生入学情况公示
内部流出!西安2025年幼升小、小升初“统筹学校”参考名单曝光,速领保存!
西安市长安区教育局关于义务教育招生入学日程调整的公告