西安义务教育信息网
回到首页
今日要闻
学区划分
招生入学
小升初
初升高
幼升小
政策解读
民办摇号
西安中考
学校介绍
校外培训
联系我们
RSS订阅
登陆
注册
当前位置:
西安义务教育信息网
>
今日要闻
>
正文
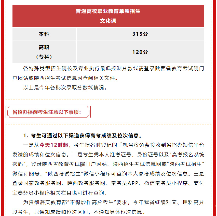
2024年陕西高考录取分数线:一本文史类488分,理工类475分!
发布于 2024-06-24
分类:
今日要闻
来源:
陕西省教育考试院
分享到:
更多
(
0
)
标签:
2024陕西高考
2024陕西高考成绩
上一篇
刚刚!2024年陕西中考作文题目出炉!
下一篇
2024年陕西省普通高校招生一分段统计表出炉!
相关推荐
2024年陕西省普通高校招生高职(专科)批次录取正式投档
2024年陕西省普通高校招生本科二批录取正式投档
2024年陕西省普通高等学校招生本科二批模拟投档情况统计表
2024年陕西省普通高等学校招生本科一批最终模拟/正式投档情况统计表
2024年陕西省普通高等学校招生本科一批模拟投档情况统计表
西安市2024年高考温馨提示
2024高考前必看:遵守规则,轻松迎考!
结对共建!这两所中学签约名校
评论
0
取消
有人回复时邮件通知我
提交评论
昵称
昵称 (必填)
邮箱
邮箱 (必填)
网址
网址
搜索
近期文章
【丝路学校】招聘!西安浐灞丝路学校诚聘优秀教师
未央教育·西安市第五十八中学教师招聘公告
西安交通大学附属中学2025年秋季教师招聘公告
关于做好2025年陕西省普通高中学业水平合格性考试考籍管理工作的通知
西安市长安区教育局关于公开招募2025年银龄讲学计划教师的公告
标签
86中
2021西安中考体育
2022西安中招会
2022西安中考
2022西安学区划分
2022西安民办摇号
2023西安中考
2023西安民办摇号
2024陕西高考
2025西安中考
2025陕西高考
一年级新生入学
中考体育
交大附中
公办学校
公办完全中学
咨询电话
回流生
城六区
招生计划
摸底登记
教师招聘
教师资格认定
新城区学区划分
未央区
校园开放日
民办学校
民办小学
民办小学招生计划
省示范高中
碑林区
经开区
西咸新区
西安中学
西安中招会
西安义务教育
西安国际港务区
西安学区划分
西安小升初
西安高级中学
远东二中
铁一中
长安一小
长安区
高新一中