西安义务教育信息网
回到首页
今日要闻
学区划分
招生入学
小升初
初升高
幼升小
政策解读
民办摇号
西安中考
学校介绍
校外培训
联系我们
RSS订阅
登陆
注册
当前位置:
西安义务教育信息网
>
学区划分
>
正文
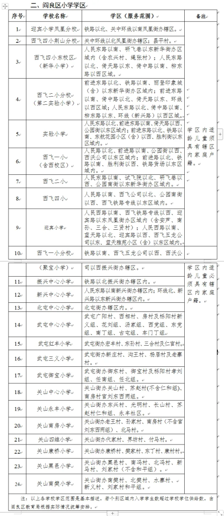
西安市阎良区(航空基地)2024年义务教育学区划分公布
发布于 2024-06-25
分类:
学区划分
分享到:
更多
(
0
)
上一篇
关注!西安学区划分方案今日公布,查看方式→
下一篇
西安市碑林区2024年义务教育学校学区划分方案
相关推荐
2025年西安灞桥区义务教育学校学区划分
西安航天基地2025年义务教育公办学校学区划分方案
莲湖区2025年义务教育学校学区划分方案
鄠邑区2025年义务教育学校学区划分方案
2025年西安高陵区义务教育学校学区划分
2025 年西安市临潼区义务教育学区划分
2025年西安市义务教育招生入学学区划分
西安市新城区教育局2025年义务教育学校学区划分方案
评论
0
取消
有人回复时邮件通知我
提交评论
昵称
昵称 (必填)
邮箱
邮箱 (必填)
网址
网址
搜索
近期文章
【丝路学校】招聘!西安浐灞丝路学校诚聘优秀教师
未央教育·西安市第五十八中学教师招聘公告
西安交通大学附属中学2025年秋季教师招聘公告
关于做好2025年陕西省普通高中学业水平合格性考试考籍管理工作的通知
西安市长安区教育局关于公开招募2025年银龄讲学计划教师的公告
标签
86中
2021西安中考体育
2022西安中招会
2022西安中考
2022西安学区划分
2022西安民办摇号
2023西安中考
2023西安民办摇号
2024陕西高考
2025西安中考
2025陕西高考
一年级新生入学
中考体育
交大附中
公办学校
公办完全中学
咨询电话
回流生
城六区
招生计划
摸底登记
教师招聘
教师资格认定
新城区学区划分
未央区
校园开放日
民办学校
民办小学
民办小学招生计划
省示范高中
碑林区
经开区
西咸新区
西安中学
西安中招会
西安义务教育
西安国际港务区
西安学区划分
西安小升初
西安高级中学
远东二中
铁一中
长安一小
长安区
高新一中