各区县教育局,西咸新区教育卫体局,各开发区教育局,各直属中小学:
为贯彻落实《中共中央国务院关于深化教育教学改革全面提高义务教育质量的意见》(中发〔2019〕26号)精神,按照《陕西省教育厅关于进一步加强义务教育学校招生入学管理工作的通知》(陕教〔2021〕52号)要求,根据《中华人民共和国义务教育法》和有关文件精神,进一步规范义务教育招生行为,保障适龄儿童少年接受义务教育的权利,促进教育公平,现就做好我市2021年义务教育学校招生入学工作通知如下。
一、总体要求
(一)坚持区县、开发区为主。义务教育学校招生入学实行“市级统筹、区县为主、属地管理”的工作机制,落实区县、开发区(含西咸新区,下同)主体责任。省属、市属、高校附属义务教育学校和义务教育阶段青少年体育学校、艺术学校招生工作纳入所在区县、开发区统一管理。
(二)坚持免试就近入学。严格遵守义务教育适龄儿童少年免试入学规定,严禁以各类考试、竞赛、培训成绩或证书、证明等作为招生依据,不得以面试、面谈、评测等名义选拔学生。公办学校按照学区划分就近入学。义务教育学校不得组织特长生招生。
(三)坚持公民同招。市级建立义务教育招生入学管理平台,符合本区县、开发区入学条件的学生,实行公办民办学校同步登记报名、同步招生录取、同步注册学籍。对报名人数超过招生计划的民办学校,实行电脑随机录取。任何公办民办学校不得提前选拔生源,确保公民同招落实落严。
(四)坚持控辍保学。切实履行义务教育控辍保学法定职责,落实控辍保学“七长责任制”,保障适龄儿童少年入学接受义务教育。严禁以“国学班”“读经班”“私塾”等形式替代义务教育。
(五)坚持公平公开公正。通过多种形式向社会公开招生方案、招生计划、招生范围、招生程序、报名条件、录取结果等,充分接受社会监督,实行阳光招生,确保招生入学机会公平、程序公开、结果公正。
二、公办学校招生入学
(一)招生对象
小学:2015年8月31日(含8月31日)以前出生的西安市户籍适龄儿童、进城务工人员随迁子女、外地户籍符合政策规定准入类学生。
初中:具有西安市户籍或学籍的小学应届毕业生、进城务工人员随迁子女、外地户籍符合政策规定准入类学生。
适龄儿童少年因身体状况需要延缓入学的,其父母或者其他法定监护人应当提出书面申请,由当地镇人民政府(街道办事处)或区县、开发区教育局批准。
(二)学区划分
各区县、开发区要按照“学校划片招生、生源就近入学”的总体目标,根据适龄学生人数、学校分布、学校规模、交通状况等因素,为每所公办义务教育学校科学合理划定学区范围,确保义务教育免试就近入学政策全覆盖。学区划分应保持相对稳定,确需调整时要慎重稳妥,确保平稳。行政区移交开发区的公办学校要按照《移交协议》保持学区划分稳定,确保学区划分无盲区。
各区县、开发区义务教育学校招生入学工作实施方案和学区划分方案经区县政府、开发区管委会批准,报市教育局备案后,统一在区县政府、开发区管委会门户网站及其教育部门微信公众号向社会公布(日程安排见附件1)。
(三)信息审核
适龄儿童少年入学登记前须接受信息审核。信息审核按照“谁审核、谁签字、谁负责”的原则,由各区县、开发区教育局制定实施细则并组织实施。学生及其家长登录本区县政府、开发区管委会门户网站,或西安市教育局门户网站、西安市义务教育招生入学管理平台(网址:http:// www.xaywjy.com)(以下简称“招生平台”)及其微信公众号(xaywjy)自行下载并填写《西安市义务教育招生入学信息审核登记表》(见附件2),按照所在区县、开发区教育局工作安排,到学区对应公办小学、公办初中或审核点进行入学信息审核,填报意愿学校。入学信息审核通过后,取得《西安市2021年义务教育招生入学登记报名告知书及报名条》(以下简称《报名条》)。确定在公办学校就读的,不再进行网上报名。
(四)招生入学
各区县、开发区要明确新生入学程序,先安排辖区内户籍与实际居住地一致的适龄儿童少年入学,再根据登记入学人数和学校分布、学位供给等情况,按照“提前摸底、公布学位、公开规则、参考意愿、相对就近、统筹兜底”的原则安排辖区其他适龄儿童少年入学。区县、开发区可探索在热点区域学校试行分类登记、积分制入学。
规范集团化、联合体等办学模式学校招生秩序,严禁以集团化、联合体等名义进行招生,严禁以任何形式借读、空挂学籍跨校就读,集团化、联合体内各学校招生后学生不得跨校流动。
三、民办学校招生入学
民办义务教育学校招生纳入所属区县、开发区统一管理,与公办学校同步报名、同步招生;对报名人数超过招生计划的,实行电脑随机录取。
(一)招生对象
入学信息审核通过后取得《报名条》,愿意选择民办学校就读的适龄儿童少年。
(二)招生范围
民办小学原则上在属地区县、开发区范围内招生。市级审批的民办一贯制学校小学部可在全市范围内招生;开发区管理的民办小学,可在本开发区和原管辖行政区范围内招生;行政区之间移交的民办小学,可在现管辖地和原审批地招生;有寄宿条件的民办小学可适当扩大招生范围;辖区内小学学位富余的,区县、开发区教育局可统筹考虑适当扩大招生范围。民办小学跨区招生由属地区县、开发区教育局审核后报市教育局核准。
民办初中在全市范围内招生。
民办小学、民办初中不得跨市域招生。民办学校中属于政府购买服务的学位,按照公办学校划片办法统一招生。
(三)公布计划
按照国家班额标准和学校办学规模、办学条件,科学核定招生计划。各区县、开发区教育局在区县政府、开发区管委会门户网站及其微信公众号公布各民办小学招生计划和招生范围。市教育局在门户网站及其微信公众号公布各民办初中招生计划。
(四)网上报名
选择民办学校的,须进行网上报名。学生及家长根据《报名条》所载信息登录招生平台或其微信公众号,修改初始密码,按照流程填报信息,并对报名信息的真实性、准确性负责。每名学生选报一所民办学校,报名信息确认后不能更改,招生平台通过其微信公众号或手机短信反馈学生家长报名结果。
报名结束后,各区县、开发区公布各民办小学报名人数,市教育局公布各民办初中报名人数。
(五)招生录取
1.电脑随机录取。各区县、开发区使用全市统一的电脑随机录取系统,组织实施民办义务教育学校电脑随机录取工作。电脑随机录取工作要做到全程录像,应邀请纪检监察人员、人大代表、政协委员、新闻媒体和学生家长代表全程监督并委托公证机构现场公证。报名人数小于或等于招生计划的,直接全部录取;报名人数超过招生计划的,实行电脑随机录取。电脑随机录取结果现场上传至招生平台。录取结束后,招生平台通过其微信公众号或手机短信告知学生家长录取结果。
各区县、开发区公布各民办小学电脑随机录取人数和剩余计划数,市教育局公布各民办初中电脑随机录取人数和剩余计划数。
2.民办学校补录。有剩余招生计划的民办学校可申请补录,补录对象为已报名民办学校且未被电脑随机录取的学生。
民办小学补录可适当扩大招生范围。民办初中补录仍为全市范围。民办学校补录经所在区县、开发区教育局审核同意报市教育局核准后,相关区县、开发区公布辖区民办学校补录计划。
补录报名时,学生凭报名号和密码登录招生平台或其微信公众号进行补录报名,每名学生只能选择一所民办学校报名。
补录报名工作截止后,相关区县、开发区公布补录报名学生人数,在规定时间组织实施电脑随机录取,录取结束后现场将录取结果上传至招生平台,招生平台通过其微信公众号或手机短信告知学生家长录取结果。
通过补录仍未完成招生计划的民办学校,由学校在招生计划内免试招生,招生结果由民办学校通过网站公布并报区县、开发区教育局备案。
通过电脑随机录取完成招生计划的民办学校,不得因学生放弃民办学校学位再进行任何形式的补录。
未被民办学校录取的学生,由各区县、开发区教育局安排到对应学区公办学校,若无空余学位,统筹安排到其他公办学校。
四、保障特殊群体入学
(一)进城务工人员随迁子女入学。符合条件的进城务工人员随迁子女可以申请在我市接受义务教育,按照“以流入地政府为主,以公办学校为主”的原则,实施以居住证为主要依据的随迁子女入学政策。非我市户籍随迁子女由其父母或者其他法定监护人持“居住、务工、户籍、流出”等证明材料,按居住证所在区县、开发区要求登记,由区县、开发区教育局审核后统筹安排入学。
我市鄠邑区、周至县、蓝田县户籍随迁子女父母或者其他法定监护人持户籍证明及能表明在我市城区有合法稳定居住、务工和流出等证明材料,按居住所在区县、开发区要求登记,由区县、开发区教育局审核后统筹安排入学。我市其他区县、开发区户籍的交叉务工人员,其子女在户籍所在地按学区登记入学。
“居住、务工、户籍、流出”等证明材料内容如下:
居住证明:随迁子女父母双方取得的西安市居住证,居住证地址必须与实际居住地址一致。同时,租房人员须提供《房屋租赁备案登记证明》或与房屋产权所属人签订的合法有效的房屋租赁合同;购房人员须提供房产证或购房合同等有效材料。我市鄠邑区、周至县、蓝田县户籍随迁子女父母无需提供居住证,但需提供以上合法稳定居住的证明材料。
务工证明:随迁子女父母双方合法、真实、有效的劳动务工合同或营业执照等相关材料。
户籍证明:随迁子女与父母同一户籍的户口簿及父母的身份证原件及复印件。
流出证明:适龄儿童少年户籍所在地乡镇人民政府或街道办事处开具的同意学生流出接受义务教育的证明材料。
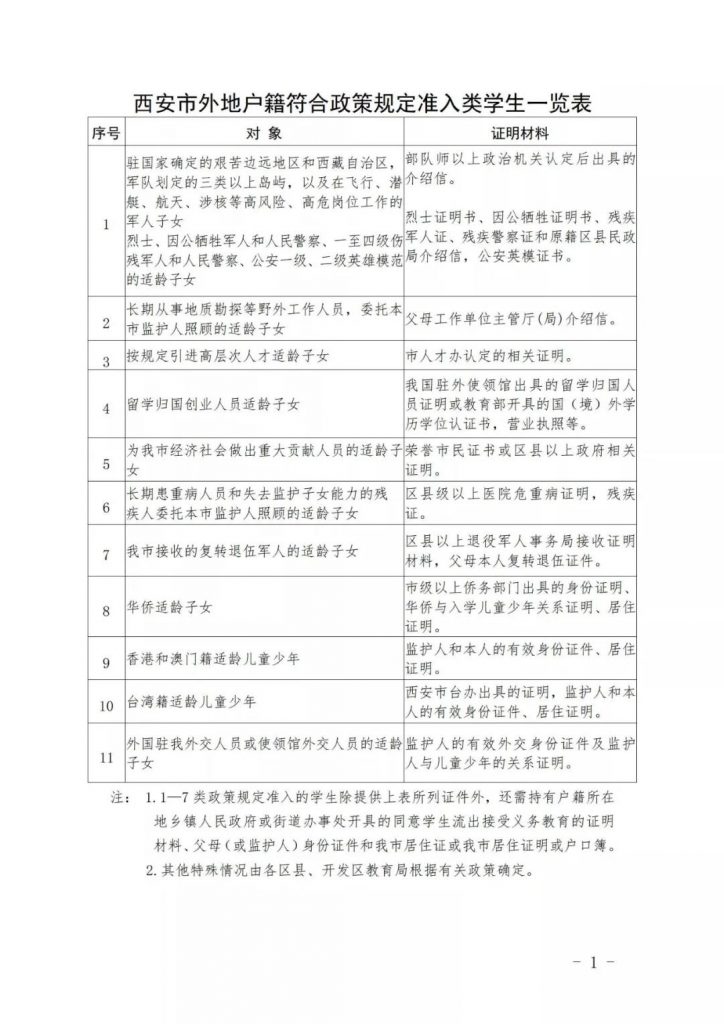
(二)西安市外户籍符合政策规定准入类学生入学(见附件3)。由学生父母或者其他法定监护人,按规定时间和要求到居住地区县、开发区教育局指定地点办理入学事宜。
(三)残疾儿童少年入学。对适龄残疾儿童少年,要分别提出教育安置意见,落实“一人一案”,并纳入中小学生学籍管理。对能够在普通中小学就读的,要依法保障就近方便随班就读,推进融合教育;对学习和生活上需要特别支持、不能接受普通教育的,要安置到特殊教育学校入学;对需专人护理、不能到校就读的,就近安排学校进行送教上门或通过远程教育的方式,确保其接受义务教育。
(四)优抚对象子女入学。对烈士子女、符合条件的现役军人子女、综合性消防救援队伍人员子女、公安英模和因公牺牲伤残警察子女、引进高层次人才子女及其他各类优抚对象,落实义务教育优待政策。
(五)其他群体入学。一是集体户落户人员适龄子女,由户籍所在地区县、开发区教育局根据学位情况,统筹安排入学。二是陕西省人才交流服务中心、西安市人才服务中心集体户落户人员适龄子女入学,由居住地区县、开发区教育局统筹安排。三是廉租房(合同期内)承租人适龄子女入学,由居住地区县、开发区教育局统筹安排。四是公共租赁住房(合同期内)承租人适龄子女入学,由居住地区县、开发区教育局按政策分类统筹安排。五是切实保障孤儿、脱贫家庭适龄子女、留守儿童入学,寄宿制学校要优先安排留守儿童住宿。
五、有关要求
(一)加强组织领导。各区县、开发区教育局要在同级党(工)委和政府(管委会)的领导下,切实履行义务教育区县、开发区为主管理责任。要成立招生工作领导小组,制定义务教育学校招生入学实施方案及工作细则,负责辖区内义务教育招生入学工作的组织实施、信息公开、学籍管理和督查落实,及时研究并妥善处理义务教育招生入学热点难点问题。
(二)严格工作要求。各区县、开发区教育局和学校要落实在招生入学工作中的组织责任、管理责任和主体责任,认真贯彻落实中央、我省和我市有关要求,充分依靠同级党委、政府的统一领导、统筹协调、调度指挥作用。要设立招生入学接待协调中心,公布咨询电话和办公地址,认真解答政策、协调问题和回应群众诉求。交叉区域存在学区划分、区域间学位供给不平衡的,要服从市级统筹安排,确保招生入学工作平稳有序。
(三)建立预警制度。各区县、开发区教育局要建立健全招生入学工作预警机制,主动加强与户籍管理部门沟通协调,建立常住人口和户籍人口数据信息共享机制。要加强对辖区义务教育适龄人口变化趋势的预测分析,发现新增适龄人口导致区域或学校学位供给紧张时,要提前采取应对措施,及时向社会发布预警提示,合理引导家长预期。招生期间,各区县、开发区教育局对辖区内可能新增大班额的学校进行预警提示,坚决防止起始年级产生新的“大班额”,逐步消除“大校额”。
(四)严肃招生纪律。严禁无计划、超计划组织招生,招生结束后,学校不得擅自招收已被其他学校录取的学生;严禁自行组织或与社会培训机构联合组织以选拔生源为目的的各类考试,或采用社会培训机构自行组织的各类考试结果;严禁提前组织招生,变相“掐尖”选生源;严禁公办学校与民办学校混合招生、混合编班;严禁以高额物质奖励、虚假宣传等不正当手段招揽生源;严禁任何学校收取或变相收取与入学挂钩的“捐资助学款”;严禁义务教育阶段学校以各类竞赛证书、学科竞赛成绩或考级证明等作为招生依据;严禁义务教育阶段学校设立任何名义的重点班、快慢班;严禁初中学校对学生进行初中学业水平考试成绩排名、宣传初中学业水平考试状元和升学率,教育行政部门也不得对学校初中学业水平考试情况进行排名,以及向学校提供非本校的初中学业水平考试成绩数据;严禁出现人籍分离、空挂学籍、学籍造假等现象,不得为违规跨区域招收的学生和违规转学学生办理学籍转接。
(五)严格执纪问责。各区县、开发区教育局要严格执行招生范围、招生计划和招生结果公示制度,健全违规招生查处和责任追究机制,畅通举报和申诉受理渠道,主动接受纪委监委及人大代表、政协委员等多方面全程监督。继续实行全市教育系统教职员工不打招呼、不说情、不干预招生入学工作承诺制。对有违规违纪招生行为的学校,视情节轻重给予约谈、通报批评、追究相关人员责任等处罚,对于民办义务教育学校依法依规给予减少下一年度招生计划、停止当年招生直至吊销办学许可证等处罚。配合纪委监委,严肃追究违规违纪相关人员责任。联合公安部门,严厉打击“学托”和“教育掮客”。
(六)严格学籍管理。各区县、开发区教育局和学校要按照“一校一码、一生一号、人籍一致、籍随人走”的要求,对义务教育阶段学校学生学籍全面实施信息化管理。学生办理入学注册手续后,学校要及时为其建立学籍档案。民办义务教育学校录取名单,经各区县、开发区教育局审核,学校为新生建立学籍,严禁以转学名义变相招生。外籍人员子女学校不得招收中国籍学生。
(七)加强政策宣传。各区县、开发区教育局要通过多种方式,加强对义务教育学校招生入学政策解读和宣传。初中学校向学生及家长宣传普通高中定向生有关政策规定。公办义务教育学校要通过线上或线下“校园开放日”活动,向学区内学生及家长展示学校办学理念、师资水平、办学特色。要大力宣传我市义务教育优质均衡发展成效和老百姓身边的好学校,为做好义务教育招生入学工作营造良好氛围。
附件:1.西安市2021年义务教育招生入学日程安排
2.西安市义务教育招生入学信息审核登记表
3.西安市外地户籍符合政策规定准入类学生一览表
西安市教育局
2021年5月14日


