管理员的文章 第8页

西安中考

中考必看!2025年西安中考部分学校考场安排!

1

发布于 2025-06-17

2025年中考临近,对于即将参加中考的学生来说,考场的安排是他们最关心的问题之一。因此,我们为大家整理了2025年西安中考部分考场的安排情况,以便学生们更好地准备考试。 以下信息来源于网络,请以学校老师通知为准,如有误欢迎留言指正!

幼升小

西安市新城区后宰门小学明欣分校一年级招生公告

2

发布于 2025-06-17

西安市新城区后宰门小学明欣分校位于大明宫遗址公园西南隅,是一所全日制小学。2016年11月学校纳入后宰门小学教育集团,是西安市教育改革“一长多校”和“名校+”工程的第一个试点校。自集团化办学以来,联校教科研、课程共享、校本课程的研发方兴未艾。引进集团古诗文诵读、浸入式英语两大课程...

政策解读

官方解读 | 西安市长安区2025年义务教育阳光招生政策问答

1

发布于 2025-06-17

问1.长安区2025年义务教育招生入学对象是哪些? 答:小学入学对象:2019年8月31日(含8月31日)以前出生的长安区户籍适龄儿童、符合入学条件的随迁子女、符合政策规定准入类学生。 初中入学对象:具有长安区户籍或学籍的小学应届毕业生、符合入学条件的随迁子女、符合政策规定准入类...

幼升小

西安市新城区后宰门小学2025 年招生入学公告

1

发布于 2025-06-17

西安市新城区后宰门小学2025 年招生入学公告 各位案长: 报据(西安市新城区2025年义务教育阳光招生工作实施方案》精神,全区义务教育招生入学工作统一使用陕西”教育入学一件事”招生平台(以下简称“招生平台”),优化入学流程辅简证明材料,推进户籍、居住证、房产、社保、...

幼升小

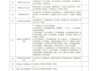
西安市碑林区铁五小学、铁五第二小学2025年招生工作实施细则

3

发布于 2025-06-17

为进一步规范我校招生行为,确保招生工作公开、公平、公正,依据《西安市碑林区2025年义务教育阳光招生工作实施方案》等相关文件精神,结合我校实际情况,特制定本实施细则。 一 招生对象 西安市碑林区铁五小学、铁五第二小学招生对象均为2019年8月31日(含8 月31日)以前出生,符合...

幼升小

西安市碑林区大学南路小学2025年招生工作实施细则

7

发布于 2025-06-16

为确保招生工作公开、公平、公正,碑林区大学南路小学依据《西安市碑林区2025年义务教育阳光招生工作实施方案》等相关文件精神,结合我校实际情况,特制定本实施细则。 学校根据上级统一安排,特设立:大学南路小学线下报名服务站。 一、招生对象 凡年满6周岁(2019年8月31日(含)以前...

幼升小

西安市长安区第一小学2025年招生入学通告

4

发布于 2025-06-16

根据《西安市长安区教育局2025年义务教育阳光招生入学工作方案》《西安市长安区教育局2025年义务教育学校学区划分方案》文件精神,为依法保障适龄儿童少年接受义务教育的权利,进一步加强招生工作管理,促进教育公平,落实“教育入学一件事”,积极构建“科学规范、公开公平、平稳有序”的招生...

招聘信息

西安市曲江第一中学教师招聘启事

3

发布于 2025-06-14

西安市曲江第一中学是西安曲江新区管委会与陕西师范大学联合举办的公办完全中学,2010年9月建成开学,2011年12月晋升为陕西省标准化高中,2015年11月晋升为陕西省示范高中,2019年12月获评西安市首批特色示范高中。 学校相继获评中国延安干部学院社会实践教学点、现代教学技术...

西安中考

2025年西安市中考分数线换算对照表

3

发布于 2025-06-13

2025年中考是特殊的一年,总分820,与前、后年份都不一样,很多应届生家长,就中考各院校录取,会存在疑问或担忧。    今天元朔先生就为大家整理了《2025年西安市中考分数线换算对照表》,给广大家长作为参考。     2025年中考总分820分,2024年中考总分700分,同时...

小升初

2025年航天基地初中其他户籍类、随迁子女、 符合政策规定准入类适龄少年招生入学资格审核公告

2

发布于 2025-06-13

2025年航天基地 初中其他户籍类、随迁子女、  符合政策规定准入类适龄少年 招生入学资格审核公告 按照《西安航天基地2025年义务教育学校招生入学工作实施方案》安排,西安市航天城第二中学为航天基地初中其他户籍类、随迁子女、符合政策规定准入类学生资格审核点,现将相关事宜...

招生入学

西安各区县2025年公办学位统筹安排!

发布于 2025-06-13

新城区 公办学校招生 网上信息审核结束后,按照公办、民办中小学同步招生的录取流程,公办学校采用分类审核、积分排队等方式安排学生入学。在招生平台先安排辖区内户籍与实际居住地一致的适龄儿童少年入学;再根据登记入学人数、学校分布、学位情况等,统筹安排辖区其他适龄儿童少年入学。如入学人数...

学区划分

西安航天基地2025年义务教育公办学校学区划分方案

发布于 2025-06-12

一、2025年航天基地中学学区划分一览表 学校名称 学区范围(以适龄少年户籍为准) 西安市航天城第一中学 (1)东至西康高速,南至东长安街,西至神舟三路,北至航天大道区域;户籍在公安航天分局且户籍住址在学区范围内。(2)东兆余村、韩家湾村、二府井村、大府井村、简王井村、南伍村、高...

招生入学

周至县2025年义务教育阳光招生工作实施方案

发布于 2025-06-12

按照教育部、省教育厅关于开展义务教育阳光招生专项行动和关于开展基础教育规范管理提升年行动有关部署及市教育局关于规范义务教育招生入学工作和义务教育阳光招生工作的通知要求,为全面加强义务教育招生管理,促进教育公平,依法保障适龄儿童平等接受义务教育的权利,现就做好2025年义务教育阳光...

学区划分

鄠邑区2025年义务教育学校学区划分方案

发布于 2025-06-12

学校名称 2025年学区划分 东关小学 娄敬路以东、铁路以西、渼陂东路以南、终南大道(沣京路)以北城区区域。渼陂东路路北临街小区:沁雅花园(罗马花园)、交通局小区、酒精厂小区、邮政小区、党校家属楼、石油小区、新华嘉园、青羊变电站小区、电线厂小区、宝苑华庭、梦园昕苑、渼陂香榭 东关...

招生入学

高陵区2025年义务教育阳光招生工作实施方案

发布于 2025-06-12

按照教育部、省教育厅关于开展义务教育阳光招生专项行动和关于开展基础教育规范管理提升年行动有关部署及《西安市教育局关于做好2025年义务教育阳光招生工作的通知》(市教发〔2025〕66号)要求,为全面加强义务教育招生管理,促进教育公平,依法保障适龄儿童平等接受义务教育的权利,结合我...