为依法保障适龄少年接受义务教育权益,确保长安区一民初级中学2023年招生工作顺利进行,按照《西安市长安区2023年义务教育学校招生入学工作方案》要求,以适龄少年学区内户籍与实际居住地一致,且与户主为直系亲属关系,执行学区划分免试就近入学原则,现将长安区一民初级中学招生工作公告如下:
01
学区范围
(1)西京路以东,杜公路、申店渡街以南、少陵原下以西,潏河路以北区域户籍。
(2)东四府村、西四府村、局连村、水寨村、双竹村、新村、徐家寨村村民子女。一中、长师附小职工子女,符合原直升条件的水建公司职工子女。
(3)表厂、表壳厂职工子女且具有该厂区域户籍适龄少年。
(4)户籍在樊川路沿线企事业单位(杨虎城陵园以南,新村以北)的适龄少年。
02
招生计划
七年级开设12个班,计划招生600人。
03
招生对象
我校学区内户籍与实际居住地一致的适龄少年(注:户籍须在2023年6月21日入学方案发布之前落户)。
04
招生流程
1.网上预约
符合登记条件的适龄少年,在申请信息审核前,应于7月5日15:00-7月12日15:00提前进行网上预约。预约方式:微信扫描二维码或用手机、电脑登录网址http://www.isxzk.com:9109/预约。

预约成功后进行手机截屏,持截屏图片,按照预约的时段,带齐相关资料前往预约的信息审核点接受审核。
2.信息审核
审核时间:7月8日9:00-7月20日17:00。(建议学区内户籍适龄学生于7月12日前前往长安区一民初级中学)学生及其家长登录西安市义务教育招生入学管理平台(网址http://www.xaywjy.com)或关注微信公众号(xaywjy)自行下载(或复印)并填写《西安市义务教育招生入学信息审核登记表》,持规定资料(信息审核所需资料见下方),按照预约的时段,前往长安区一民初级中学接受信息审核。

说明:学生报名时,须填写此表(本表一式两份),按照区县、开发区安排持相关入学资料原件及复印件参加审核。
学校信息审核所需资料:
(1)学区内小区居民:户口本原件及复印件、出生证、房产证或购房合同、小学毕业生相关证明材料(毕业生登记表、或综合素质评价手册、或学籍信息表)、《西安市义务教育招生入学信息审核登记表》一式两份。
(2)学区内自然村村民:户口本原件及复印件、出生证、小学毕业生相关证明材料(毕业生登记表、或综合素质评价手册、或学籍信息表)、《西安市义务教育招生入学信息审核登记表》一式两份。
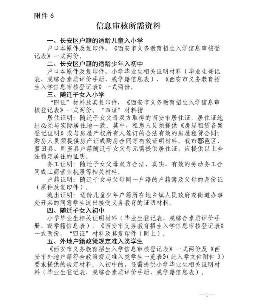
(3)其他类适龄少年信息审核及资料见附件6。

3.领取《报名条》
审核通过后,适龄少年取得《西安市2023年义务教育招生入学登记报名告知书及报名条》(以下简称《报名条》)。家长领取《报名条》,确定就读长安区一民初级中学的,不再进行网上报名。
未完成信息审核流程的,视为自动放弃。
4.发放入学通知书
7月31日—8月1日,长安区一民初级中学发放《义务教育入学通知书》。
7月31日—8月1日,学生持《义务教育入学通知书》到录取学校办理入学手续。
05
时间安排

06
咨询信息
1.招生咨询电话:029-85999957
2.招生咨询地址:长安区一民初级中学校内
3.招生咨询时间:2023年6月23日–7月7日(8:00–18:00)
信息审核时间:2023年7月8日9:00—7月20日17:00
07
温馨提示
长安区一民初级中学校址:西安市长安区樊川路双竹村甲字一号



西安义务教育信息网
西安市西航二中2024级新生录取通知书发放通知