2023年新生入学审核登记公告
碑林区铁五小学
审核时间
7月8日-7月9日:上午8:30-11:30,下午2:00-5:00。
7月8日上午:资审南郊铁路局住宅小区(范围:铁安一街以西)的资料。
7月8日下午:资审南郊铁路局住宅小区(范围:铁安一街以东)的资料。
7月9日上午:资审铁路新村的资料。
7月9日下午:资审铁路局后八栋、6、7号高层的资料。
7月11日上午:资审政策准入及其他类。
审核地点
碑林区友谊东路铁安三街铁五小学。
审核所需证件
所需相关证件请浏览入学工作实施细则。
联系电话:82228772。
备注:请适龄儿童父母本人带资料资审,如父母本人不能按时到场可缓后择时到规定地点资审。
西安市碑林区铁五小学
2023年6月29日
碑林区铁五小学
2023年义务教育入学工作实施细则
为全面贯彻党的教育方针,切实保障适龄儿童接受义务教育的权利,促进教育公平,营造良好教育生态,按照《西安市教育局关于做好2023年义务教育学校招生入学工作的通知》(市教发〔2023〕55 号)和《碑林区2023年义务教育学校招生入学工作实施方案》(碑教发〔2023〕86 号)文件要求,结合我校实际,特制定铁五小学2023年义务教育招生入学工作实施细则。
一、招生计划
一年级开设10个教学班,招收450名新生。
二、学区范围
太乙路以东;经九路以西;友谊东路以南;二环南路东段以北(碑林区铁五第二小学学区除外)。铁路局后八栋、6号高层、7号高层、铁路新村。
三、政策宣传
6月29日学校在微信公众号、校门口和学区内显著位置公布学校招生方案。6月25日至7月5日学校开展招生入学精准宣传活动。学校将走进学区、深入社区、街道、派出所、住宅小区以及幼儿园,收集问题、调研数据、宣传政策。通过幼小衔接开放日活动、学校公众号、咨询电话等宣传义务教育学校招生入学政策,解答百姓疑惑,使广大适龄儿童家长知政策、懂政策。
四、信息审核
1.审核时间:
(1)7月8日-7月9日登记审核学区内房户一致的适龄儿童(2017年8月31日以前出生含31日)相关信息,填写《西安市义务教育招生入学信息审核登记表》(见附件1)。(2)7月11日登记政策准入及其他类的适龄儿童(2017年8月31日以前出生含31日)相关信息,填写《西安市义务教育招生入学信息审核登记表》(见附件1)。
2.审核地点:西安市碑林区铁五小学
3.分类审核登记办法:
(1)本学区内房户一致的直系子女入学,家长需提交全家《户口簿》、《房产证》的原件以及复印件,在规定时间到铁五小学资审点进行资审。按照《铁五小学位安排分类积分办法》(见附件2)进行积分排队,并填写《西安市碑林区教育局义务段新生入学学位安排意愿征询书》(见附件5)。户主与适龄儿童为直系亲属,但父母非百分之百产权人,家长需提交全家《户口簿》、《房产证》的原件以及复印件,在规定时间到铁五小学资审点进行资审。按照《铁五小学生学位安排分类积分办法》(见附件2)进行积分排队,并填写《西安市碑林区教育局义务段新生入学学位安排意愿征询书》(见附件5)。
(2)本学区内父母双方未购房的孙子辈(出生即落户)入学,家长需提交全家《户口簿》、《房产证》的原件和复印件,以及父母双方的西安市房地局无房证明(如无国家正式房产证需提供相关证明材料如:行业内部房产证、购房合同及购房发票等),在规定时间到铁五小学资审点进行资审;出生未及时落户的孙子辈入学,按照《铁五小学生学位安排分类积分办法》(见附件2)进行积分排队,并填写《西安市碑林区教育局义务段新生入学学位安排意愿征询书》(见附件5)。
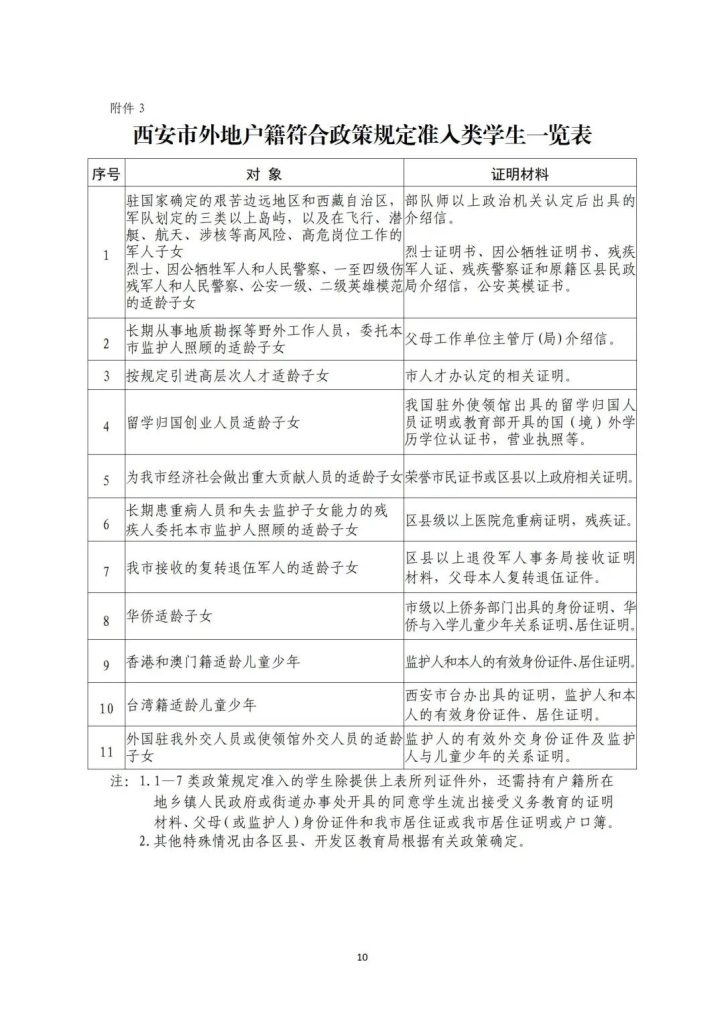
(3)西安市外地户籍符合政策规定准入类学生入学(见附件3)。由其家长或者其他法定监护人,携带规定证明材料原件及复印件到其居住地对应审核点进行入学信息审核。
(4)随迁子女入学。符合条件的随迁子女可以申请在我区接受义务教育,按照“以流入地政府为主,以公办学校为主”的原则,实施以居住证为主要依据的随迁子女入学政策。非西安市户籍随迁子女其父母或者其他法定监护人持“居住、务工、户籍、流出”等证明材料;西安市鄠邑区、周至县、蓝田县户籍随迁子女其父母或者其他法定监护人持户籍证明及能表明在碑林区有合法稳定居住、务工和流出等证明材料,到其居住地对应或区教育局指定审核点进行入学信息审核。西安市其他区县、开发区户籍的交叉务工人员,其子女在户籍所在地按学区登记入学。
“居住、务工、户籍、流出”等证明材料内容如下:
居住证明:随迁子女父母双方取得的碑林区居住证,居住证地址必须与实际居住地址一致。同时,租房人员须提供《房屋租赁备案登记证明》或与房屋产权所属人签订的合法有效的房屋租赁合同;购房人员须提供房产证或购房合同等有效材料。鄠邑区、周至县、蓝田县户籍随迁子女父母无需提供居住证,但需提供以上合法稳定居住的证明材料。
务工证明:随迁子女父母双方合法、真实、有效的劳动务工合同或营业执照等相关材料。
户籍证明:随迁子女与父母同一户籍的户口簿及父母的身份证原件及复印件。
流出证明:适龄儿童少年户籍所在地乡镇人民政府或街道办事处开具的同意学生流出接受义务教育的证明材料(见附件4)。
以上资料均需提供原件和复印件
(5)陕西省人才交流服务中心、西安市人才服务中心集体户落户人员适龄子女入学。家庭已购房的家长持房产证明,未购房的持无房证明、租房合同、房主房产证明、租住地社区居住证明到其实际居住地对应审核点进行入学信息审核。
(6)家庭未购房的集体户落户人员适龄子女入学。由其家长持西安市房地局无房证明、租房合同、房主房产证明、社区居住证明到其户籍所在地对应审核点进行入学信息审核。
(7)合同期内的廉租房、公共租赁住房承租人适龄子女入学。由其家长持相关证明材料到其实际居住地对应审核点进行入学信息审核。
(8)非中国国籍学生入学。外籍学生家长持监护人和外籍学生本人有效身份证件及复印件、《外国人居留证》及复印件、家庭实际居住证明(房屋产权证或房屋租赁合同),到其居住地对应审核点进行入学信息审核。适龄儿童因身体状况需要延缓入学的,其父母或者其他法定监护人应当提出书面申请,报学校教导处,提交街道办事处或区教育局审批。
下列情况不作为就近入学的依据
①购房。适龄儿童少年父母在我区购房但未落户籍的。
②挂户。与户主为非直系亲属关系的。
③空户。将户籍落在实际不存在地址上的。
④集体户。家庭已购房但户口仍在集体户的。
⑤假户籍。伪造虚假户籍的。
以上①②③④种情况,请按照实际相应户籍所在地所属学区进行审核登记,第⑤类不予以安排学位。
4.补充说明
根据碑林区教育局《碑林区2023年义务教育学校招生入学工作实施方案》制定的公办学校学生学位安排办法,结合我校近年来学区内新增高层住户较多、二手房交易频繁,摸底入学适龄儿童人数远远超出招生计划人数,学校校舍已无法容纳,学区学位供小于求的实际情况,特制定《铁五小学生学位安排分类积分办法》(见附件2)进行分类积分排队,按照积分从高到低依次排队提供学位。超出招生计划的上报区教育局,由区教育局根据各校学位空余情况统筹安排入学。
五、资审合格领取报名条
适龄儿童入学信息审核通过后,如需在民办学校就读的来校领取《西安市2023年义务教育招生入学登记报名告知书及报名条》,确定在我校就读的,不需要领取报名条。
六、发放入学通知书
7月23日我校向符合条件的适龄儿童家长发放《西安市义务教育入学通知书》。
7月24日统筹类学生到相应学校报到。
招生工作小组:
组长:赵建中
组员:张荣利 熊英 李梅 张帆 刘芳 雷敏娟 王海珊 曹少敏 魏蓬勃黄雅文 岳磊
招生电话:82228772
监督电话:87519801
西安市碑林区铁五小学
2023年6月29日
2023年6月29日







西安义务教育信息网
西安市碑林区铁五小学、铁五第二小学2025年招生工作实施细则
西安市长安区第四小学2024年招生公告
西安市长安区第二小学2024年招生入学工作公告
西安市长安区第三小学2024年招生入学通告
长安区第六小学2024年秋季一年级新生招生公告
西安市长安区第一小学2024年招生入学通告
碑林区铁五小学、铁五第二小学2024年义务教育入学工作实施细则
碑林区大学南路小学2024年一年级新生入学工作实施方案